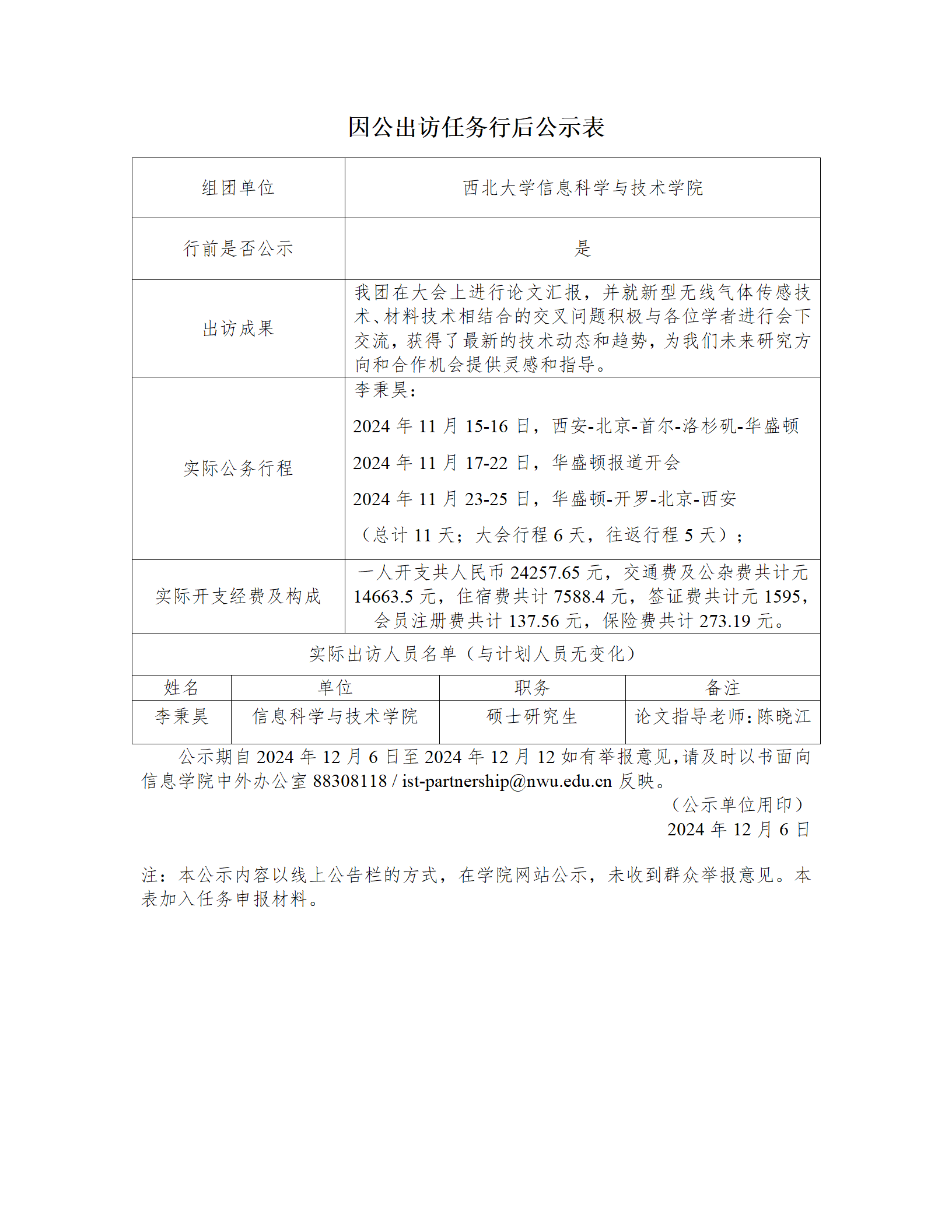
因公出访任务行后公示

时间:2024-12-06

根据bat365正版唯一官网国际合作部(国际教育学院、港澳台事务办公室)《bat365正版唯一官网因公出国(境)管理规定》要求,现对bat365在线平台官网因公出访任务进行行后公示,如有意见,请及时以书面形式向bat365在线平台官网413办公室(ist-partnersh

ip@nwu.edu.cn,029-88308118)反映。

地址:西安市长安区郭杜教育科技产业园区学府大道1号  邮编:710127

版权所有:bat·365(中国)-唯一官方网站 ICP备案号:陕ICP备05010980号        后台登陆